8 年
手机商铺
公司新闻/正文
908 人阅读发布时间:2025-11-23 19:53
近日,成都中医药大学陈士林/郑川/鲁军与香港浸会大学吕爱平团队在Chemical Engineering Journal上发表了一篇名为“Aptamer-engineered multivalent camptothecin conjugates synergistically orchestrate immunosuppressive microenvironment and DNA damage cascades in colorectal carcinoma”的研究论文。该研究创新型提出一种将中等毒性天然产物转化为靶向偶联药物的新途径,成功开发出具有高效低毒抗结肠癌活性的多价偶联物AS-CPT-4,同时利用核酸适配体在协同疗法中的潜力,提出功能化靶头的应用理念。

研究背景
肿瘤靶向治疗的首要挑战在于如何实现药物精准递送至病变部位,最大化治疗效果的同时最小化全身毒性。核酸适配体-药物偶联物(ApDC)作为继抗体药物偶联物(ADC)之后颇具前景的新一代靶向药物,通过其适配体成分的卓越靶向特性、低免疫原性以及便捷的化学可修饰性而日益受到关注。然而,目前的ApDC研究主要集中于偶联高毒性的药物,如MMAE,而那些天然丰富但活性尚不够理想的药物,如喜树碱等却未得到充分开发。
在该项研究中,团队创新性提出了“中等效能药物的多价增强策略”,即将多分子药物共价偶联到单个适配体上,以通过提升药物负载容量来增强药效。在联合指数原则指导下,通过创新设计的四臂结构介导亲水-疏水平衡自发组装成均一的AS-CPT-4纳米颗粒,该纳米系统将EPR介导的被动靶向与NCL介导的主动运输相结合,在内化后暴露于升高的胞内GSH,可触发二硫键断裂,实现特异性的药物释放,具备时空精确性。
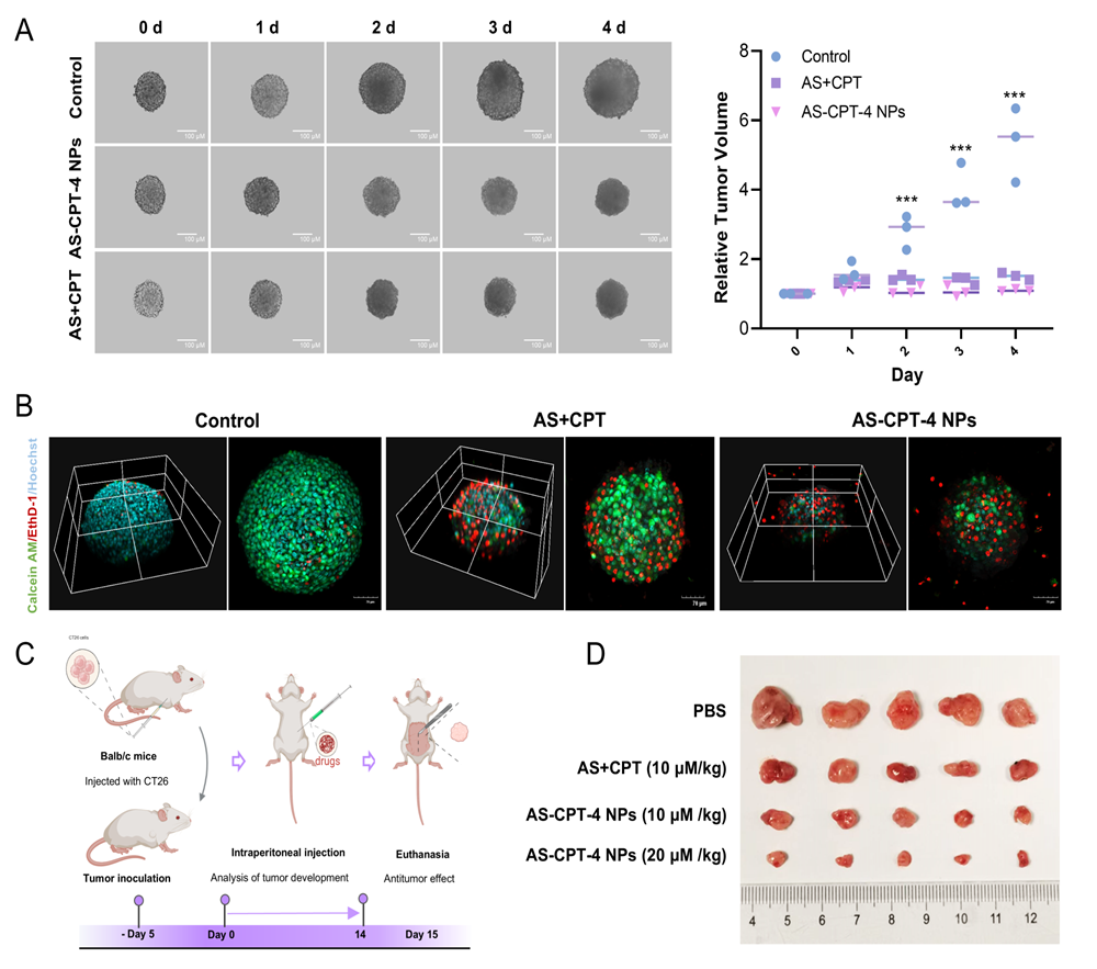
图1:AS-CPT-4 NPs的构建示意图及表征
在成功构建AS-CPT-4 NPs后,团队利用肿瘤球探究了AS-CPT-4 NPs的抗结肠癌活性,除肿瘤球生长曲线外,利用激光共聚焦显微镜探究了AS-CPT-4 NPs对结肠癌肿瘤球的杀伤作用。结果显示未经处理的肿瘤球维持了良好的活性,而AS-CPT-4纳米颗粒和AS组合CPT处理诱导了不同程度的细胞死亡,其中AS-CPT-4纳米颗粒表现出更强的细胞毒性。AS-CPT-4 NPs在体内结肠癌小鼠模型中同样展现出强大的抗肿瘤作用,实现了79.86%的肿瘤生长抑制率。此外,AS-CPT-4纳NPs的肿瘤体积增长曲线更平缓,表明AS-CPT-4纳米颗粒能够有效抑制肿瘤生长。

图2:AS-CPT-4 NPs的体内外抗结肠癌活性
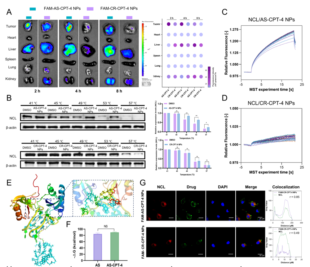
团队利用MST,CETSA,及AS-CPT-4 NPs与NCL共定位实验证明AS1411与CPT偶联后没有影响AS1411对于NCL的靶向性,表明AS-CPT-4 NPs具有良好的肿瘤靶向性。

图3:AS-CPT-4 NPs靶向NCL
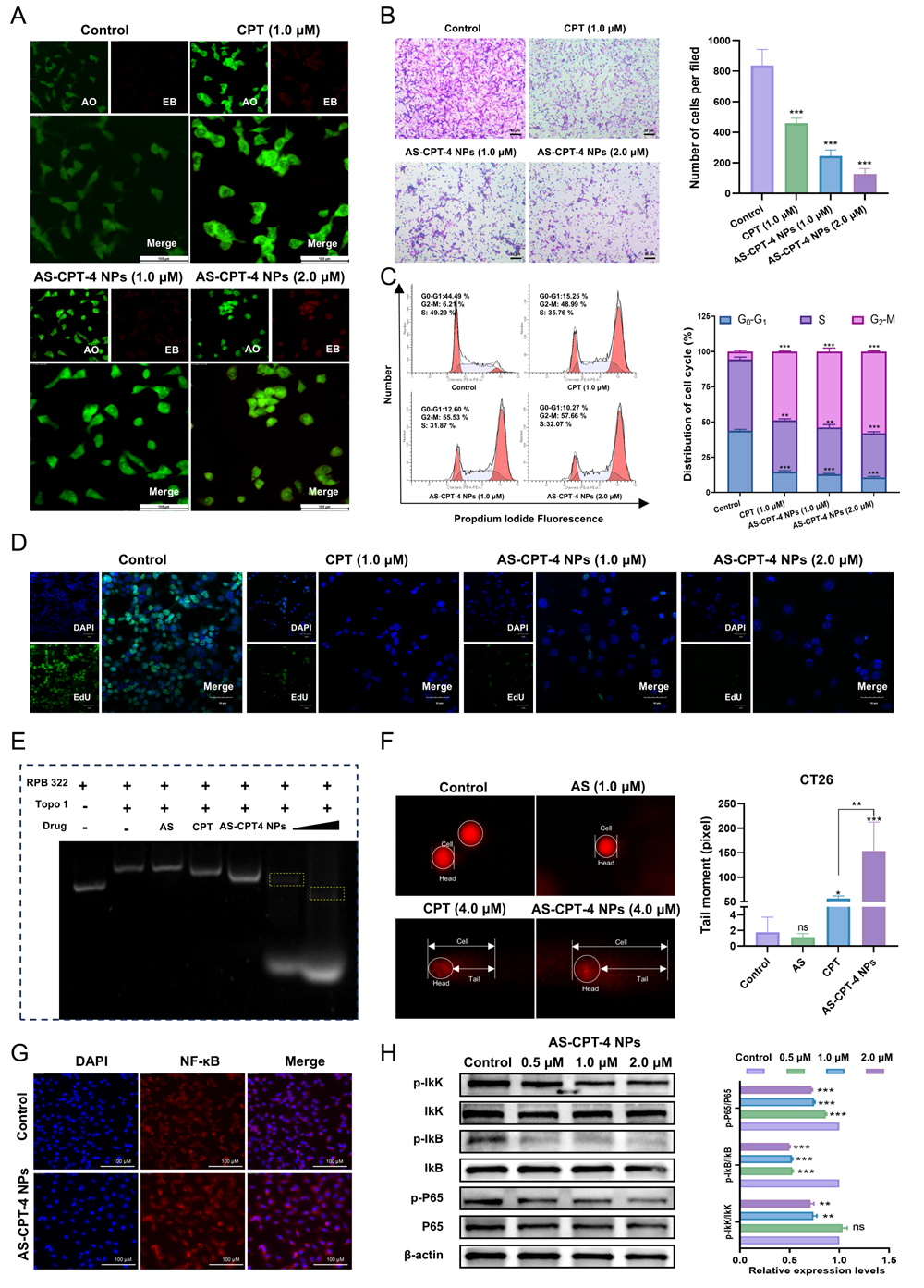
进一步在作用机制研究中,AS-CPT-4 NPs能够抑制细胞增殖,诱导细胞凋亡,诱导拓扑异构酶I介导的DNA损伤,并通过AS1411调控的IκK通路抑制,消除由CPT引发的NF-κB活化。有趣的是,研究首次发现,偶联物中的AS1411能够重编程免疫抑制性肿瘤微环境,具体表现为增加CD8+ T细胞的浸润,同时耗竭CD4+ T细胞群。确立了AS-CPT-4纳米颗粒作为具有化疗和抗肿瘤免疫治疗双重功能的纳米治疗平台。

图4:AS-CPT-4 NPs的抗结肠癌机制
本研究不仅成功开发了具有高效低毒抗结肠癌活性的多价偶联物AS-CPT-4,同时该方法开创了一条将中等毒性天然产物转化为靶向偶联药物的新途径,并为进一步探索核酸适配体在协同疗法中的潜力奠定了坚实基础。
值得提到的是该研究中AS-CPT-4 NPs对结肠癌肿瘤球的杀伤作用数据获取得到了成都中医药大学药学院中心平台孙晨老师的技术支持。该平台全新购置的的奥伟登(Evident)FV4000激光扫描共聚焦配备全新的高灵敏硅基半导体检测器SilVIR,具有更高的灵敏度和更大的动态范围,从而可允许采用较低的激光强度即可获得高信噪比图像,大大降低了激光毒性。同时FV4000具有超高的扫描速度,大大提高了多色3D肿瘤球数据获取的效率。奥伟登(Evident)FV4000多色全光谱型定量共聚焦显微镜已在生命科学领域内得到了广泛的认可与应用,展现出其在生物成像方面的非凡魅力与卓越表现。
