本文作者:吴菁 博士
南京医科大学附属逸夫医院
衰老与肝脏代谢
衰老是一种不可抗的自然规律,其主要生理表现为生活习性、形态变化及身体系统器官机能状态的改变。器官机能状态改变包括主要代谢器官代谢模式的改变,易引发代谢性疾病,如肥胖,高血糖,脂肪肝等
1。
肝脏作为重要的代谢器官,在衰老过程中代谢功能明显降低
2, 3,表现为肝脏细胞中甘油三脂含量显著增加,脂质分解受损,脂肪酸氧化作用受到抑制等
4, 5, 6。
肝脏中的许多代谢过程也表现出受主昼夜节律调节的节律变化,并且这些代谢过程随着年龄的增长而表现出渐进性改变。据报道,在年轻小鼠中节律表达的基因中有44.8%在老年小鼠中表现出节律紊乱;这些基因主要参与甘油代谢和甾醇代谢
7。
昼夜节律基因的缺乏,如Bmal1和Per1/2,会加速衰老过程
8。虽然新陈代谢和昼夜节律之间的联系已被证实,但在衰老过程中彼此如何在肝脏中解耦联仍然未知。
肝脏脂质代谢与生物节律
2023年3月24日,南京医科大学李朝军、南京医科大学附属逸夫医院薛斌及复旦大学李蓬共同通讯在
Nature Communications发表题为
“The rhythmic coupling of Egr-1 and Cidea regulates age-related metabolic dysfunction in the liver of male mice”的研究论文,揭示早期应答因子Egr-1外周器官昼夜节律和代谢稳态之间的重要介质,Egr-1缺失加速了与肝脏年龄相关的代谢功能障碍,这与甘油三酯蓄积增加、转录水平上Egr-1和细胞死亡诱导DFFA样效应A(Cidea)相反的节律性偶联被破坏以及大脂滴形成相关。
该研究首先通过生物节律转录组学发现在衰老过程中肝脏呈节律性变化的脂质代谢相关生物学过程基因数量显著减少,肝脏出现明显的脂质积累;已知调控肝脏脂质代谢的生物节律关键分子Bmal1、Clock的调控作用明显逆转。这一发现提示在衰老过程中肝脏脂质代谢与生物节律出现解耦联现象。
图1. 随着年龄增长,肝脏脂质代谢生物节律发生紊乱
为了寻找耦联分子,研究团队进一步分析转录组学,筛选到Egr-1表达的昼夜节律在雄性小鼠中随着年龄的增长而向前移动。Egr-1是脂质代谢的重要调节剂。胰岛素增强的Egr-1直接抑制patatin样磷脂酶结构域2(ATGL)转录的并抑制脂肪细胞的脂肪分解。Egr-1还影响关键胆固醇合成基因Hmgcr,Cyp51,Me1和Sqle的转录,并促进胆固醇合成代谢。
此外,之前的工作已经证明,Egr-1在年轻小鼠的肝脏中有节律地表达,并且是肝脏中几个核心时钟基因的昼夜节律表达模式所必需的;它特别调节生物节律基因Per1的转录活性。另一方面,Egr-1的节律也受BMAL1/CLOCK异二聚体表达的调节。因此,研究者推测Egr-1可能作为调节昼夜节律和代谢模式之间年龄相关的耦联分子。
图2 EGR-1相位随年龄增长发生前移
研究团队通过转盘式超高分辨显微镜SpinsSR进一步证实,Egr-1缺失主要通过增强CD36表达以促进脂肪酸摄取和增强Cidea转录表达以形成大脂滴来加速肝脏年龄相关的TG积累。Egr-1和Cidea的节律耦合可以以BMAL1 / CLOCK依赖性方式调节大脂滴的形成。衰老会破坏Egr-1和Cidea之间的偶联,并促进大脂滴的形成,导致与年龄相关的肝脏代谢功能障碍。这些结果表明,Egr-1是调节肝脏昼夜节律与脂质代谢之间年龄相关合作的关键介质。
图3 Egr-1通过Cidea调控肝脏脂质代谢
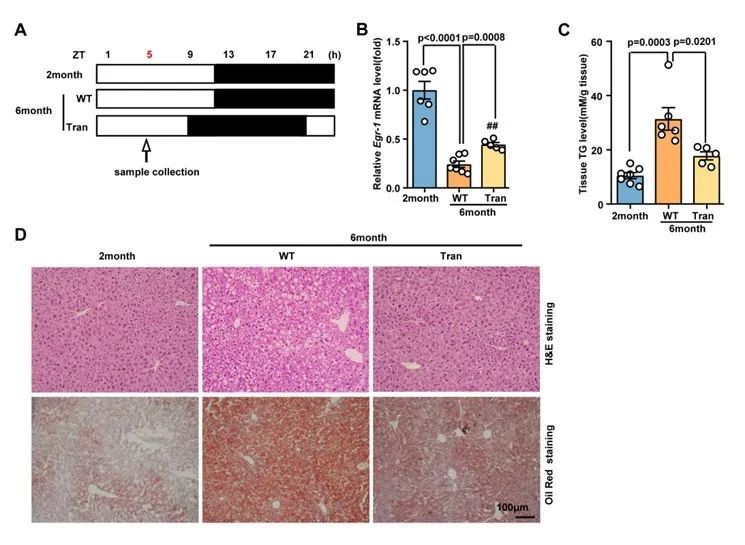
更重要的是,在6个月大的小鼠中,通过4小时的前移用光调节中央时钟,能够引起衰老过程中Egr-1的节律转移恢复,并在很大程度上改善肝脏代谢功能障碍。
图4 通过光照移位有助于Egr-1生物节律恢复,改善肝脏代谢功能障碍
总之,研究提供了肝脏Egr-1可以作为主时钟的关键应答器,以整合中枢和外周节律的证据。肝脏Egr-1也是外周器官昼夜节律和代谢稳态之间的重要介质。当肝脏Egr-1的表达水平和昼夜节律在衰老过程中发生变化时,肝脏昼夜节律与中枢昼夜节律脱钩,代谢稳态和昼夜节律可塑性被破坏,导致肝脏代谢老化。更重要的是,研究发现代谢衰老可以通过根据Egr-1在该年龄的节律偏移来调整中枢昼夜节律来逆转。
图5 Egr-1应答中枢节律,调节肝脏代谢衰老的机制模式图
南京医科大学附属逸夫医院中心实验室吴菁助理研究员和南京大学模式动物研究所步丹丹为本文的共同第一作者,南京医科大学李朝军教授、南京医科大学附属逸夫医院薛斌教授及复旦大学李蓬院士为本文的共同通讯作者。该成果得到了国家基金委、江苏省自然科学基金的大力资助。

在本次研究中,小鼠脂滴和Cidea荧光标记图片使用了
Olympus SpinSR活细胞超分辨转盘共聚焦显微成像系统,在南京医科大学附属逸夫医院中心实验室生物样本全景成像室完成拍摄。
生物样本全景成像室将转盘式共聚焦超分辨率显微镜Olympus SpinSR和全玻片扫描系统VS200进行融合,使实验更加智能人性化。Olympus SpinSR系统无需特殊标记手段即可实现低至110nm的XY分辨率,成像速度可达200fps,适合进行快速图像拼接及低光毒性延时成像,更有利于在较大的范围内观察标本或者对活体样品进行长时间观察。

VS200是研究级全玻片扫描系统,把传统载玻片切片样品进行扫描、无缝拼接,生成一整张高分辨率全视野数字图像。针对扫描载玻片专门优化的光学系统。明场、暗场、相差、偏光、荧光可一键调用。
参考文献:
1. Cartee GD, Hepple RT, Bamman MM, Zierath JR. Exercise Promotes Healthy Aging of Skeletal Muscle. Cell Metab 23, 1034-1047 (2016).
2. Jourdan M, Vaubourdolle M, Cynober L, Aussel C. Effect of aging on liver functions-an experimental study in a perfused rat liver model. Exp Gerontol 39, 1341-1346 (2004).
3. Anantharaju A, Feller A, Chedid A. Aging Liver. Gerontology 48, 343-353 (2002).
4. Gong Z, Tas E, Yakar S, Muzumdar R. Hepatic lipid metabolism and non-alcoholic fatty liver disease in aging. Mol Cell Endocrinol, (2016).
5. Rita Basu EB, Ann L.Oberg,Claudia C. Powell,Chiara Dalla Man, Ananda Basu,Janet L. Vittone, George G. Klee, Puneet Arora,Michael D. Jensen, Gianna Toffolo,Claudio Cobelli,Robert A. Rizza. Mechanisms of the Age-Associated Deterioration in glucose tolerance. DIABETES 52, (2003).
6. Fink RI, Kolterman OG, Griffin J, Olefsky JM. Mechanisms of insulin resistance in aging. The Journal of clinical investigation 71, 1523-1535 (1983).
7. Sato S, et al. Circadian Reprogramming in the Liver Identifies Metabolic Pathways of Aging. Cell 170, 664-677 e611 (2017)
8. Froy O. Circadian rhythms, aging, and life span in mammals. Physiology (Bethesda) 26, 225-235 (2011).