8 年
手机商铺
公司新闻/正文
700 人阅读发布时间:2022-10-13 14:13
本文共同第一作者:
陆军军医大学的博士生庾光丹与
中山大学附属第七医院助理研究员苏一洵
精神分裂症(Schizophrenia)是一种复杂的神经精神疾病,症状包括幻觉,妄想与难以清晰思考等,在全球300人中即可确诊一例[1]。DISC1(Disrupted-in-schizophrenia-1, DISC1)是较为明确的精神分裂症风险基因之一[2, 3]。 研究发现DISC1的部分致病单核苷酸突变将导致DISC1的可变剪切增加,其中DISC1-Δ3(缺少外显子3的剪切体)在精神分裂症病人中显著升高[4],但其致病机制仍不清楚。功能上,DISC1除了可调控神经元功能,也在胶质细胞中发挥重要作用,如DISC1可调控少突胶质前体细胞的分化[5]。RNA测序数据显示,DISC1在人与小鼠的少突胶质前体细胞中高度表达[6, 7]。
长期以来,少突胶质前体细胞(OPC)仅被认为是作为少突胶质细胞的前体,进行髓鞘再生,课题组近期研究也发现了OPC在神经精神疾病中独立于髓鞘之外的新作用[8]。然而,OPC中DISC1可变剪切的作用以及在精神分裂症中是否参与了疾病的发生发展,仍需进一步研究。
2022年9月21日,陆军军医大学牛建钦教授团队在Molecular Psychiatry上发表了题为Pathological oligodendrocyte precursor cells revealed in human schizophrenic brains and trigger schizophrenia-like behaviors and synaptic defects in genetic animal model的研究论文。
该论文利用精神分裂症病人组织样本,发现精神分裂症病人的不同脑区中OPC都呈现出异常的复杂形态,并且这种OPC的异常形态在作者构建的在OPC中增强DISC1-Δ3表达的小鼠中得以复现。
作者进一步证实,这种DISC1-Δ3增强表达的异常OPC,而非少突胶质细胞或髓鞘化异常,驱动了精神分裂症发生。OPC中DISC1-Δ3的表达促使了细胞内Wnt/β-catenin通路的过度激活,导致下游Wif1的表达增强。Wif1作为Wnt配体的拮抗蛋白,抑制神经元的非经典Wnt通路,导致了兴奋性突触形成减少,神经元兴奋性突出后电位幅度降低。
在OPC特异表达DISC1-Δ3的模型小鼠中敲低或敲除OPC中Wif1的表达,可挽回小鼠的突触生长抑制以及小鼠的精神分裂症症状。论文揭示了OPC中DISC1-Δ3表达在精神分裂症中的致病机制,提出Wif1为潜在的药物靶点。
图1 论文信息截图
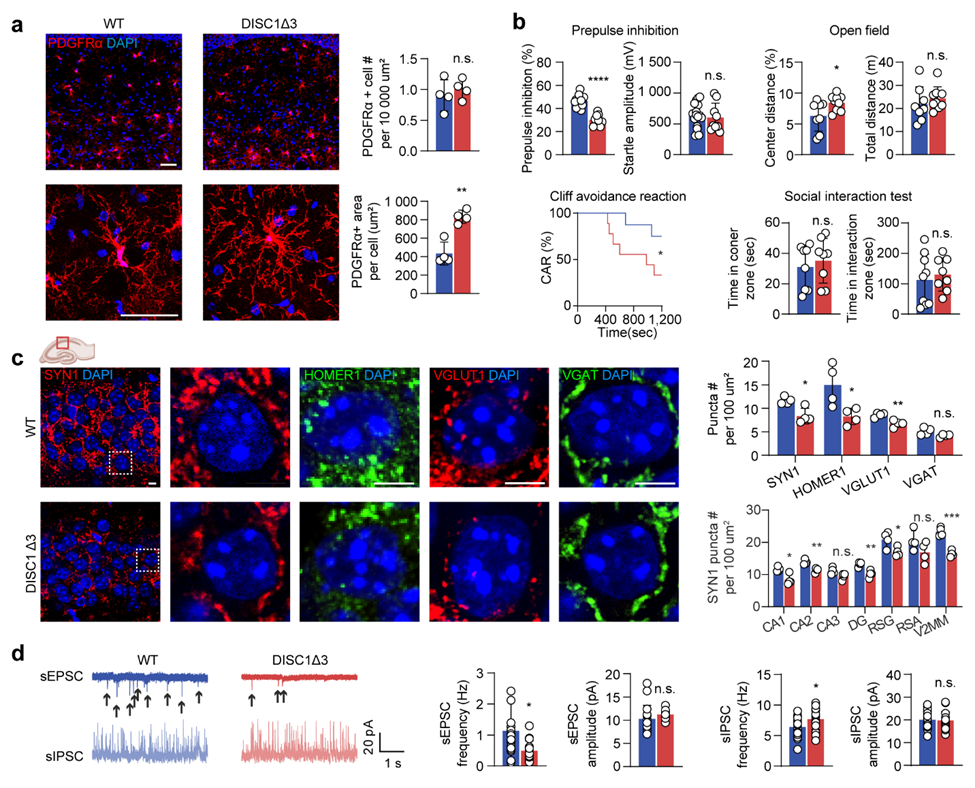
论文作者围绕精神分裂症中OPC的作用进行了探索,并首先关注了精神分裂症病人中OPC的组织学变化。在病人的海马、皮层、以及杏仁核样本中通过OPC标记物NG2染色发现,精神分裂症病人中OPC的数量没有发生变化,然而OPC的展现出更为复杂的形态(图2)。

图2 精神分裂症病人中少突胶质前体细胞的异常复杂形态
为模拟病人脑中的病理改变,作者构建了DISC1-exon3-flox小鼠,与NG2-CreERT小鼠交配得到NG2-CreERT:DISC1-exon3-flox/+小鼠(以下简称DISC1-Δ3小鼠),可在OPC中特异增强DISC1-Δ3的表达。在出生第25天(P25)的免疫组化检测显示,DISC1-Δ3小鼠展现出与病人同样的OPC形态复杂化,同时也伴随髓鞘形成减少。
有趣的是,DISC1-Δ3小鼠同样展现出精神分裂症症状,以及病人中类似的兴奋性突触减少[9, 10](图3)。作者进一步设计实验,证明DISC1-Δ3小鼠中的突触形成缺陷与神经精神症状是OPC本身的异常导致,而非髓鞘形成缺陷介导。

图3 DISC1-Δ3小鼠中复现病人的异常OPC形态,精神分裂症症状,以及突触形成缺陷
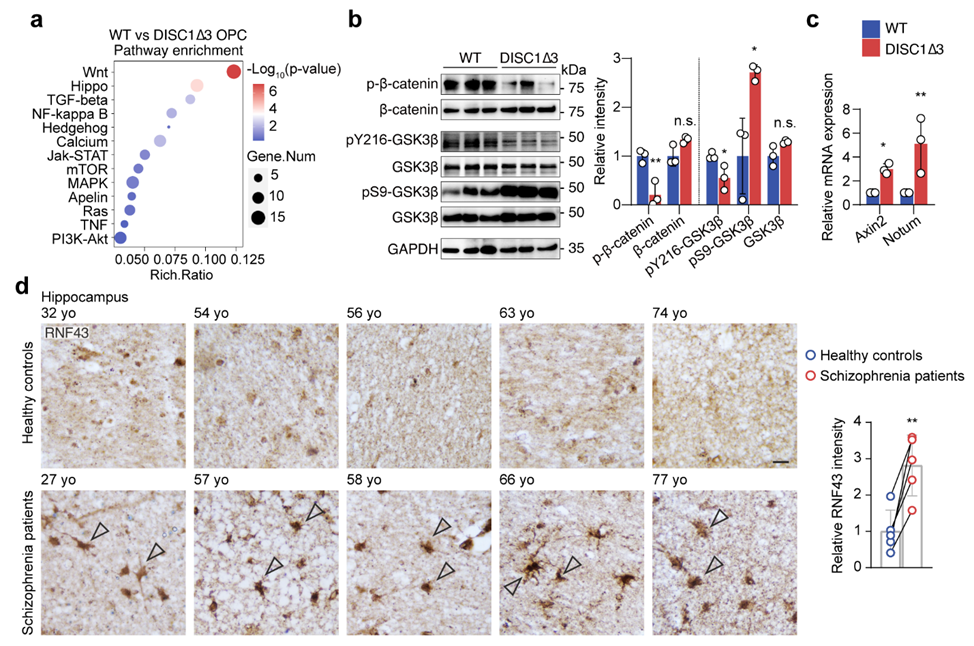
为阐明DISC1-Δ3 OPC如何影响神经元突触形成,作者对急性分离的OPC进行RNA测序。结果显示,DISC1-Δ3 OPC中Wnt/β-catenin信号通路过度激活。作者进一步解析了DISC1-Δ3通过GSK3β活性调控Wnt/β-catenin的分子机制。有趣的是,精神分裂症病人样本中也可观察到,OPC特异的Wnt下游基因RNF43表达显著升高,印证了精神分裂症中OPC的Wnt通路异常激活(图4)。
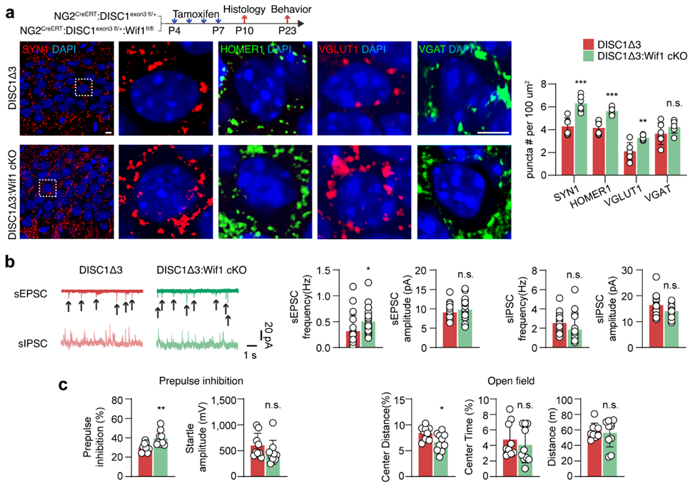
图5 OPC来源的Wif1介导DISC1-Δ3小鼠的兴奋性突触缺陷与精神分裂症相关行为产生
综上所述,该研究发现了DISC1-Δ3可变剪切体在OPC中的增强表达模拟了病人中的异常OPC形态,并足以导致突触形成缺陷与精神分裂症症状。DISC1-Δ3导致OPC中Wnt/β-catenin的过度激活与下游Wif1过表达,从而通过抑制神经元中非经典Wnt通路,抑制突触形成。这些研究发现为精神分裂症的治疗提供了新的理论基础与新靶点。
文章中精神分裂组和对照组的海马区域神经突触的电流记录,使用了Olympus BX51WI结合电生理设备进行了可视化记录,并使用Olympus激光扫描共聚焦显微镜FV3000采集神经元突触。这套Olympus FV3000配置了60X 超高分辨率OHR系列专用物镜,其数值孔径高达1.5,OHR系列物镜是在获得高数值孔径高分辨率的同时,兼顾了高平场性和复消色差校正,确保量化数据更为直观准确。

陆军军医大学的博士生庾光丹与中山大学附属第七医院助理研究员苏一洵为本文共同第一作者,曼切斯特大学Alexei Verkhratsky教授、陆军军医大学肖岚教授与牛建钦教授(Lead Contact)为本文共同通讯作者。
1. World-Health-Organization, Schizophrenia. 2022: Geneva. 2. Sachs, N.A., et al., A frameshift mutation in Disrupted in Schizophrenia 1 in an American family with schizophrenia and schizoaffective disorder. Mol Psychiatry, 2005. 10(8): p. 758-64. 3. Hennah, W., et al., DISC1 association, heterogeneity and interplay in schizophrenia and bipolar disorder. Mol Psychiatry, 2009. 14(9): p. 865-73. 4. Ma, L., et al., Cloning and characterization of Disc1, the mouse ortholog of DISC1 (Disrupted-in-Schizophrenia 1). Genomics, 2002. 80(6): p. 662-72. 5. Vasistha, N.A., et al., Familial t(1;11) translocation is associated with disruption of white matter structural integrity and oligodendrocyte-myelin dysfunction. Mol Psychiatry, 2019. 24(11): p. 1641-1654. 6. Lake, B.B., et al., Integrative single-cell analysis of transcriptional and epigenetic states in the human adult brain. Nat Biotechnol, 2018. 36(1): p. 70-80. 7. Zhang, Y., et al., An RNA-sequencing transcriptome and splicing database of glia, neurons, and vascular cells of the cerebral cortex.J Neurosci, 2014. 34(36): p. 11929-47. 8. Wang, Y., et al.,Reduced Oligodendrocyte Precursor Cell Impairs Astrocytic Development in Early Life Stress. Adv Sci (Weinh), 2021.8(16): p. e2101181. 9. Gao, R. and P. Penzes, Common mechanisms of excitatory and inhibitory imbalance in schizophrenia and autism spectrum disorders. Curr Mol Med, 2015. 15(2): p. 146-67. 10. Canitano, R. and M. Pallagrosi, Autism Spectrum Disorders and Schizophrenia Spectrum Disorders: Excitation/Inhibition Imbalance and Developmental Trajectories. Front Psychiatry, 2017. 8: p. 69.